Il piano di Tony Blair per mettere le mani sulla Striscia di Gaza
Haaretz ha pubblicato una bozza del piano di Blair, umiliante per popolo e politica palestinese. Tra le altre notizie: il Partito di Azione e Solidarietà della presidente Maia Sandu ha vinto le elezioni, Fiat-Stellantis vuole aprire una fabbrica di batterie in Spagna, e Trump e i medbed
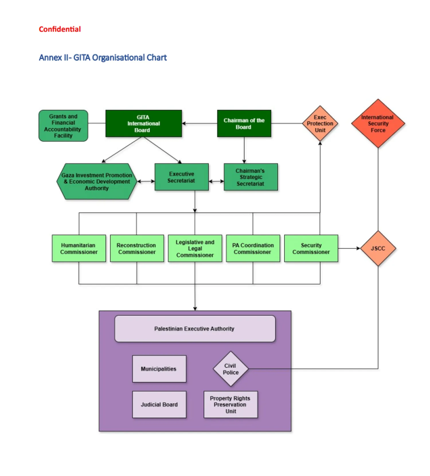
Haaretz ha pubblicato una bozza dell’ormai famigerato piano sostenuto da Tony Blair per il “dopoguerra” nella Striscia di Gaza. Il quotidiano israeliano descrive seccamente la struttura proposta dall’ex Primo ministro britannico come “gerarchica,” “in cui al vertice ci sono diplomatici e uomini d'affari internazionali di alto livello, mentre alla base ci sono i palestinesi che gestiscono le cose sul campo.” Il presidente dell’Autorità “internazionale di transizione” sarà un politico estero, che lavorerà “in consulazione” con l’Autorità palestinese. Il documento prevede obiettivi che dovrebbero essere raggiunti entro 3 anni, ma non si prende nessun impegno per quello che dovrebbe succedere dopo. Nel documento si menzionano anche alcune delle persone che dovrebbero prendere parte al consiglio internazionale che dovrebbe amministrare la nuova autorità — tra cui anche Aryeh Lightstone, il presidente del Abraham Accords Peace Institute, che in precedenza si era già speso per l’organizzazione della Gaza Humanitarian Foundation. Il documento contiene un grafico che dettaglia la struttura immaginata da Tony Blair, e dice tutto: in viola, i rappresentanti palestinesi sono in fondo alla struttura. (Haaretz)
